Replace

Overview

The Replace module allows a Vault (oldVault) to be replaced by transferring the BTC it is holding locked to another Vault (newVault) which provides the necessary DOT collateral. The DOT collateral of the oldVault, corresponding to the amount of replaced BTC, is then unlocked. The oldVault must provide griefing collateral for spam protection which is paid to newVault on failure.

The oldVault is responsible for ensuring that it has sufficient BTC to pay for the transaction fees.

Conceptually, the Replace protocol resembles a SPV atomic cross-chain swap.

Step-by-Step

  1. Precondition: a Vault (oldVault) has locked DOT collateral in the Vault Registry and has issued interBTC tokens - i.e., holds BTC on Bitcoin.

  2. oldVault submits a replace request, indicating how much BTC is to be migrated by calling the requestReplace function.

    • oldVault is required to lock some amount of DOT collateral (ReplaceGriefingCollateral) as griefing protection, to prevent oldVault from holding newVault’s DOT collateral locked in the BTC Parachain without ever finalizing the redeem protocol (transfer of BTC).

  3. Optional: oldVault can withdraw the request by calling the withdrawReplace function with a specified amount. For example, if oldVault requested a replacement for 10 tokens, and 2 tokens have been accepted by some newVault, then it can withdraw up to 8 tokens from being replaced.

  4. A new candidate Vault (newVault), commits to accepting the replacement by locking up the necessary DOT collateral to back the to-be-transferred BTC (according to the SecureCollateralThreshold) by calling the acceptReplace function.

    • Note: from the oldVault’s perspective a redeem is very similar to an accepted replace. That is, its goal is to get rid of tokens, and it is not important if this is achieved by a user redeeming, or by a Vault accepting the replace request. As such, when a user requests a redeem with a Vault that has requested a replacement, the oldVault’s toBeReplacedTokens is decreased by the amount of tokens redeemed by the user.

  5. Within a pre-defined delay, oldVault must release the BTC on Bitcoin to newVault’s BTC address, and submit a valid transaction inclusion proof by calling the executeReplace function (call to verifyTransactionInclusion in BTC-Relay). If oldVault releases the BTC to newVault correctly and submits the transaction inclusion proof to Replace module on time, oldVault’s DOT collateral is released - newVault has now replaced oldVault.

    • Note: as with redeems, to prevent oldVault from trying to re-use old transactions (or other payments to newVaults on Bitcoin) as fake proofs, we require oldVault to include a nonce in an OP_RETURN output of the transfer transaction on Bitcoin.

  6. Optional: If oldVault fails to provide the correct transaction inclusion proof on time, the newVault’s collateral is unlocked and oldVault’s griefingCollateral is sent to the newVault as reimbursement for the opportunity costs of locking up DOT collateral via the cancelReplace.

Security

  • Unique identification of Bitcoin payments: OP_RETURN

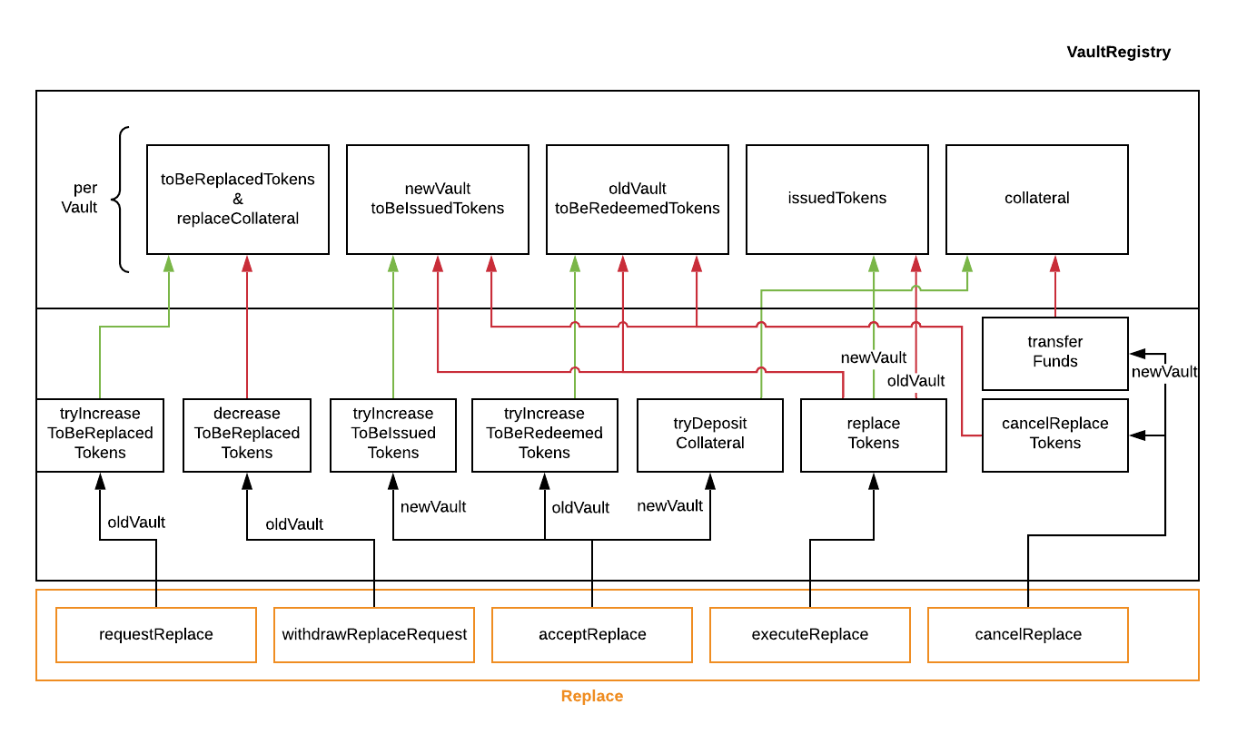
Vault Registry

The data access and state changes to the Vault Registry are documented in Fig. 17 below.

Vault-Registry Replace

Fig. 17 The replace module interacts with functions in the Vault-Registry to handle updating token balances of vaults. The green lines indicate an increase, the red lines a decrease.

Fee Model

  • If a replace request is cancelled, the griefing collateral is transferred to the newVault.

  • If a replace request is executed, the griefing collateral is transferred to the oldVault.

Data Model

Scalars

ReplaceBtcDustValue

The minimum amount a newVault can accept - this is to ensure the oldVault is able to make the Bitcoin transfer. Furthermore, it puts a limit on the transaction fees that the oldVault needs to pay.

ReplacePeriod

The time difference between a replace request is accepted by another Vault and the transfer of BTC (and submission of the transaction inclusion proof) by the to-be-replaced Vault. Concretely, this period is the amount by which ActiveBlockCount is allowed to increase before the redeem is considered to be expired. The replace period has an upper limit to prevent griefing of Vault collateral. Each accepted replace request records the value of this field upon creation, and when checking the expiry, the maximum of the current ReplacePeriod and the value as recorded in the ReplaceRequest is used. This way, vaults are not negatively impacted by a change in the value.

Maps

ReplaceRequests

Vaults create replace requests if they want to have (a part of) their DOT collateral to be replaced by other Vaults. This mapping provides access from a unique hash ReplaceId to a ReplaceRequest struct. <ReplaceId, Replace>.

Structs

Replace

Stores the status and information about a single replace request.

Parameter

Type

Description

oldVault

AccountId

Account of the oldVault that is to be replaced.

newVault

AccountId

Account of the newVault, which accepts the replace request.

amount

interBTC

Amount of BTC / interBTC to be replaced.

griefingCollateral

DOT

Griefing protection collateral locked by oldVault.

collateral

DOT

Collateral locked by the new Vault.

acceptTime

BlockNumber

The ActiveBlockCount when the replace request was accepted by a new Vault. Serves as start for the countdown until when the old Vault must transfer the BTC.

period

BlockNumber

Value of ReplacePeriod when the redeem request was made, in case that value changes while this replace is pending.

btcAddress

BtcAddress

Vault’s Bitcoin payment address.

btcHeight

u32

Height of newest bitcoin block in the relay at the time the request is accepted. This is used by the clients upon startup, to determine how many blocks of the bitcoin chain they need to inspect to know if a payment has been made already.

status

Enum

Status of the request: Pending, Completed or Cancelled

Functions

requestReplace

The oldVault (to-be-replaced) submits a request to be (partially) replaced. If it requests more than it can fulfill (i.e. the sum of toBeReplacedTokens and toBeRedeemedTokens exceeds its issuedTokens), then the request amount is reduced such that the sum of toBeReplacedTokens and toBeRedeemedTokens is exactly equal to issuedTokens.

Specification

Function Signature

requestReplace(oldVault, btcAmount, griefingCollateral)

Parameters

  • oldVault: Account identifier of the Vault to be replaced (as tracked in Vaults in Vault Registry).

  • btcAmount: Integer amount of BTC / interBTC to be replaced.

  • griefingCollateral: collateral locked by the oldVault as griefing protection.

Events

Preconditions

  • The function call MUST be signed by oldVault.

  • The BTC Parachain status in the Security component MUST be set to RUNNING:0.

  • The oldVault MUST be registered.

  • The oldVault MUST NOT be banned.

  • The oldVault MUST NOT be nominated (if Vault Nomination is enabled).

  • If the btcAmount is greater than the Vault’s replacableTokens = issuedTokens - toBeRedeemTokens - toBeReplaceTokens, set the btcAmount to the replaceableTokens amount.

  • The oldVault MUST provide sufficient griefingCollateral such that the ratio of all of its toBeReplacedTokens and replaceCollateral is above ReplaceGriefingCollateral.

  • The oldVault MUST request sufficient btcAmount to be replaced such that its total is above ReplaceBtcDustValue.

Postconditions

  • The oldVault’s toBeReplacedTokens MUST be increased by tokenIncrease = min(btcAmount, vault.toBeIssuedTokens - vault.toBeRedeemedTokens).

  • An amount of griefingCollateral * (tokenIncrease / btcAmount) MUST be locked in the Griefing Collateral Currency by the oldVault in this transaction.

  • The oldVault’s replaceCollateral MUST be increased by the amount of collateral locked in this transaction.

withdrawReplace

The oldVault decreases its toBeReplacedTokens.

Specification

Function Signature

withdrawReplace(oldVault, tokens)

Parameters

  • oldVault: Account identifier of the Vault withdrawing it’s replace request (as tracked in Vaults in Vault Registry)

  • tokens: The amount of toBeReplacedTokens to withdraw.

Events

Preconditions

  • The function call MUST be signed by oldVault.

  • The BTC Parachain status in the Security component MUST NOT be set to SHUTDOWN: 2.

  • The oldVault MUST be registered.

  • The oldVault MUST have a non-zero amount of toBeReplacedTokens.

Postconditions

  • The oldVault’s toBeReplacedTokens MUST decrease by an amount of tokenDecrease = min(toBeReplacedTokens, tokens)

  • The oldVault’s replaceCollateral MUST decreased by the amount releasedCollateral = replaceCollateral * (tokenDecrease / toBeReplacedTokens).

  • The oldVault’s releasedCollateral MUST be unlocked.

acceptReplace

A newVault accepts an existing replace request. It can optionally lock additional DOT collateral specifically for this replace. If the replace is cancelled, this amount will be unlocked again.

Specification

Function Signature

acceptReplace(oldVault, newVault, btcAmount, collateral, btcAddress)

Parameters

  • oldVault: Account identifier of the oldVault who requested replacement (as tracked in Vaults in Vault Registry).

  • newVault: Account identifier of the newVault accepting the replace request (as tracked in Vaults in Vault Registry).

  • replaceId: The identifier of the replace request in ReplaceRequests.

  • collateral: DOT collateral provided to match the replace request (i.e., for backing the locked BTC). Can be more than the necessary amount.

  • btcAddress: The newVault’s Bitcoin payment address for transaction verification.

Events

Preconditions

  • The function call MUST be signed by newVault.

  • The BTC Parachain status in the Security component MUST NOT be set to SHUTDOWN: 2.

  • The oldVault and newVault MUST be registered.

  • The oldVault MUST NOT be equal to newVault.

  • The newVault MUST NOT be banned.

  • The newVault’s free balance MUST be enough to lock collateral.

  • The newVault MUST have lock sufficient collateral to remain above the SecureCollateralThreshold after accepting btcAmount.

  • The newVault’s btcAddress MUST NOT be registered.

  • The replaced tokens MUST be at least``ReplaceBtcDustValue``.

Postconditions

The actual amount of replaced tokens is calculated to be redeemableTokens = min(oldVault.toBeReplacedTokens, btcAmount). The amount of griefingCollateral used is consumedGriefingCollateral = oldVault.replaceCollateral * (redeemableTokens / oldVault.toBeReplacedTokens).

  • The oldVault’s replaceCollateral MUST be decreased by consumedGriefingCollateral.

  • The oldVault’s toBeReplacedTokens MUST be decreased by redeemableTokens.

  • The oldVault’s toBeRedeemedTokens MUST be increased by redeemableTokens.

  • The newVault’s toBeIssuedTokens MUST be increased by redeemableTokens.

  • The newVault locks additional collateral; its backingCollateral MUST be increased by collateral * (redeemableTokens / oldVault.toBeReplacedTokens).

  • A unique replaceId must be generated from generateSecureId.

  • A new ReplaceRequest MUST be added to the replace request mapping at the replaceId key.

    • oldVault: MUST be the oldVault.

    • newVault: MUST be the newVault.

    • amount: MUST be redeemableTokens.

    • griefingCollateral: MUST be consumedGriefingCollateral

    • collateral: MUST be collateral.

    • accept_time: MUST be the current active block number.

    • period: MUST be the current ReplacePeriod.

    • btcAddress: MUST be the btcAddress argument.

    • btcHeight: UST be the current height of the btc-relay.

    • status: MUST be pending.

executeReplace

The to-be-replaced Vault finalizes the replace process by submitting a proof that it transferred the correct amount of BTC to the BTC address of the new Vault, as specified in the ReplaceRequest. This function calls verifyAndValidateTransaction in BTC-Relay.

Specification

Function Signature

executeReplace(replaceId, rawMerkleProof, rawTx)

Parameters

  • replaceId: The identifier of the replace request in ReplaceRequests.

  • rawMerkleProof: Raw Merkle tree path (concatenated LE SHA256 hashes).

  • rawTx: Raw Bitcoin transaction including the transaction inputs and outputs.

Events

Preconditions

  • The BTC Parachain status in the Security component MUST NOT be set to SHUTDOWN:2.

  • Both oldVault and newVault (as specified in the request) MUST be registered in the Vault Registry.

  • A pending ReplaceRequest MUST exist with id replaceId.

  • The request MUST NOT have expired.

  • The rawTx MUST decode to a valid transaction that transfers at least the amount specified in the ReplaceRequest struct. It MUST be a transaction to the correct address, and provide the expected OP_RETURN, based on the replaceId.

  • The rawMerkleProof MUST contain a valid proof of of rawTx.

  • The Bitcoin payment MUST have been submitted to the relay chain, and MUST have sufficient confirmations.

Postconditions

  • The replaceTokens function in the Vault Registry MUST have been called, providing the oldVault, newVault, replaceRequest.amount, and replaceRequest.collateral as arguments.

  • The griefing collateral as specifified in the ReplaceRequest MUST be released back to oldVault’s free balance in the Griefing Collateral Currency.

  • The replaceRequest.status MUST be set to Completed.

cancelReplace

If a replace request is not executed on time, the replace can be cancelled by the newVault. Since the newVault provided additional collateral in vain, it can claim the oldVault’s griefing collateral.

Specification

Function Signature

cancelReplace(newVault, replaceId)

Parameters

  • newVault: Account identifier of the Vault accepting the replace request (as tracked in Vaults in Vault Registry).

  • replaceId: The identifier of the replace request in ReplaceRequests.

Events

Preconditions

  • The BTC Parachain status in the Security component MUST NOT be set to SHUTDOWN:2.

  • Both oldVault and newVault (as specified in the request) MUST be registered in the Vault Registry.

  • A pending ReplaceRequest MUST exist with id replaceId.

  • The newVault MUST be equal to the newVault specified in the ReplaceRequest.

  • The request MUST have expired.

Postconditions

  • The cancelReplaceTokens function in the Vault Registry MUST have been called, providing the oldVault, newVault, replaceRequest.amount, and replaceRequest.amount as arguments.

  • If newVault IS NOT liquidated:

    • If unlocking replaceRequest.collateral does not put the collateralization rate of the newVault below SecureCollateralThreshold, the collateral MUST be unlocked and its backingCollateral MUST decrease by the same amount.

  • The griefing collateral MUST BE slashed from the oldVault to the newVault’s free balance.

  • The replaceRequest.status MUST be set to Cancelled.

Events

RequestReplace

Emit an event when a replace request is made by an oldVault.

Event Signature * RequestReplace(oldVault, btcAmount, replaceId)

Parameters

  • oldVault: Account identifier of the Vault to be replaced (as tracked in Vaults in Vault Registry).

  • btcAmount: Integer amount of BTC / interBTC to be replaced.

  • replaceId: The unique identified of a replace request.

Functions

WithdrawReplace

Emits an event stating that a Vault (oldVault) has withdrawn some amount of toBeReplacedTokens.

Event Signature

WithdrawReplace(oldVault, withdrawnTokens, withdrawnGriefingCollateral)

Parameters

  • oldVault: Account identifier of the Vault requesting the replace (as tracked in Vaults in Vault Registry)

  • withdrawnTokens: The amount by which toBeReplacedTokens has decreased.

  • withdrawnGriefingCollateral: The amount of griefing collateral unlocked.

Functions

  • ref:withdrawReplace

AcceptReplace

Emits an event stating which Vault (newVault) has accepted the ReplaceRequest request (requestId), and how much collateral in DOT it provided (collateral).

Event Signature

AcceptReplace(replaceId, oldVault, newVault, btcAmount, collateral, btcAddress)

Parameters

  • replaceId: The identifier of the replace request in ReplaceRequests.

  • oldVault: Account identifier of the Vault being replaced (as tracked in Vaults in Vault Registry)

  • newVault: Account identifier of the Vault that accepted the replace request (as tracked in Vaults in Vault Registry)

  • btcAmount: Amount of tokens the newVault just accepted.

  • collateral: Amount of collateral the newVault locked for this replace.

  • btcAddress: The address that oldVault should transfer the btc to.

Functions

  • ref:acceptReplace

ExecuteReplace

Emits an event stating that the old Vault (oldVault) has executed the BTC transfer to the new Vault (newVault), finalizing the ReplaceRequest request (requestId).

Event Signature

ExecuteReplace(oldVault, newVault, replaceId)

Parameters

  • oldVault: Account identifier of the Vault being replaced (as tracked in Vaults in Vault Registry)

  • newVault: Account identifier of the Vault that accepted the replace request (as tracked in Vaults in Vault Registry)

  • replaceId: The identifier of the replace request in ReplaceRequests.

Functions

  • ref:executeReplace

CancelReplace

Emits an event stating that the old Vault (oldVault) has not completed the replace request, that the new Vault (newVault) cancelled the ReplaceRequest request (requestId), and that slashedCollateral has been slashed from oldVault to newVault.

Event Signature

CancelReplace(replaceId, newVault, oldVault, slashedCollateral)

Parameters

  • replaceId: The identifier of the replace request in ReplaceRequests.

  • oldVault: Account identifier of the Vault being replaced (as tracked in Vaults in Vault Registry)

  • newVault: Account identifier of the Vault that accepted the replace request (as tracked in Vaults in Vault Registry)

  • slashedCollateral: Amount of griefingCollateral slashed to newVault.

Functions

  • ref:cancelReplace

Error Codes

ERR_UNAUTHORIZED

  • Message: “Unauthorized: Caller must be newVault.”

  • Function: cancelReplace

  • Cause: The caller of this function is not the associated newVault, and hence not authorized to take this action.

ERR_INSUFFICIENT_COLLATERAL

  • Message: “The provided collateral is too low.”

  • Function: requestReplace

  • Cause: The provided collateral is insufficient to match the amount of tokens requested for replacement.

ERR_REPLACE_PERIOD_EXPIRED

  • Message: “The replace period expired.”

  • Function: executeReplace

  • Cause: The time limit as defined by the ReplacePeriod is not met.

ERR_REPLACE_PERIOD_NOT_EXPIRED

  • Message: “The period to complete the replace request is not yet expired.”

  • Function: cancelReplace

  • Cause: A Vault tried to cancel a replace before it expired.

ERR_AMOUNT_BELOW_BTC_DUST_VALUE

  • Message: “To be replaced amount is too small.”

  • Function: requestReplace, acceptReplace

  • Cause: The Vault requests or accepts an insufficient number of tokens.

ERR_NO_PENDING_REQUEST

  • Message: “Could not withdraw to-be-replaced tokens because it was already zero.”

  • Function: requestReplace | acceptReplace

  • Cause: The Vault requests or accepts an insufficient number of tokens.

ERR_REPLACE_SELF_NOT_ALLOWED

  • Message: “Vaults can not accept replace request created by themselves.”

  • Function: acceptReplace

  • Cause: A Vault tried to accept a replace that it itself had created.

ERR_REPLACE_COMPLETED

  • Message: “Request is already completed.”

  • Function: executeReplace | cancelReplace

  • Cause: A Vault tried to operate on a request that already completed.

ERR_REPLACE_CANCELLED

  • Message: “Request is already cancelled.”

  • Function: executeReplace | cancelReplace

  • Cause: A Vault tried to operate on a request that already cancelled.

ERR_REPLACE_ID_NOT_FOUND

  • Message: “Invalid replace ID”

  • Function: executeReplace | cancelReplace

  • Cause: An invalid replaceID was given - it is not found in the ReplaceRequests map.

ERR_VAULT_NOT_FOUND

Note

It is possible that functions in this pallet return errors defined in other pallets.